设为首页 | 加入收藏 | 今天是2025年11月26日 星期三

聚合智慧 | 升华财富
产业智库服务平台

值得一看
七禾网首页 >> 合作伙伴机构研究观点

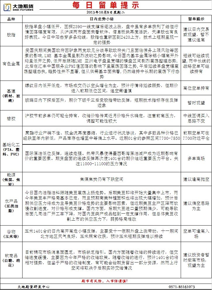
螺纹行情将延续弱势:大地期货10月8日评

最新高手视频! 七禾网 时间:2013-10-08 16:29:54 来源:期货中国
ld(288).jpg
责任编辑:翁建平

【免责声明】本文仅代表作者本人观点,与本网站无关。本网站对文中陈述、观点判断保持中立,不对所包含内容的准确性、可靠性或完整性提供任何明示或暗示的保证。请读者仅作参考,并请自行承担全部责任。

本网站凡是注明“来源:七禾网”的文章均为七禾网 www.7hcn.com版权所有,相关网站或媒体若要转载须经七禾网同意0571-88212938,并注明出处。若本网站相关内容涉及到其他媒体或公司的版权,请联系0571-88212938,我们将及时调整或删除。

联系我们

七禾研究中心负责人:翁建平
电话:0571-88212938
Email:57124514@qq.com

七禾科技中心负责人:相升澳
电话:15068166275
Email:1573338006@qq.com

七禾产业中心负责人:洪周璐
电话:15179330356

七禾财富管理中心
电话:13732204374(微信同号)
电话:18657157586(微信同号)

七禾网

沈良宏观

七禾调研

价值投资君

七禾网APP安卓&鸿蒙

七禾网APP苹果

七禾网投顾平台

傅海棠自媒体

沈良自媒体

© 七禾网 浙ICP备09012462号-1 浙公网安备 33010802010119号 增值电信业务经营许可证[浙B2-20110481] 广播电视节目制作经营许可证[浙字第05637号]

认证联盟

技术支持 本网法律顾问 曲峰律师 余枫梧律师 广告合作 关于我们 郑重声明 业务公告

中期协“期媒投教联盟”成员 、 中期协“金融科技委员会”委员单位