设为首页 | 加入收藏 | 今天是2026年03月30日 星期一

聚合智慧 | 升华财富
产业智库服务平台

值得一看
七禾网首页 >> 证券要闻

易方达成长领航混合成立 规模10亿元

最新高手视频! 七禾网 时间:2026-03-30 10:52:11 来源:中国经济网

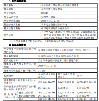
近日,易方达基金发布易方达成长领航混合型证券投资基金基金合同生效公告。


募集期间净认购金额1,068,908,601.48元,认购资金在募集期间产生的利息342,651.99元,募集份额合计1,069,251,253.47份。


基金经理蔡荣成现任易方达基金管理有限公司基金经理。曾任易方达基金管理有限公司基金经理助理、研究部总经理助理、行业研究员。



责任编辑:七禾编辑

【免责声明】本文仅代表作者本人观点,与本网站无关。本网站对文中陈述、观点判断保持中立,不对所包含内容的准确性、可靠性或完整性提供任何明示或暗示的保证。请读者仅作参考,并请自行承担全部责任。

本网站凡是注明“来源:七禾网”的文章均为七禾网 www.7hcn.com版权所有,相关网站或媒体若要转载须经七禾网同意0571-88212938,并注明出处。若本网站相关内容涉及到其他媒体或公司的版权,请联系0571-88212938,我们将及时调整或删除。

联系我们

七禾研究中心负责人:翁建平
电话:0571-88212938
Email:57124514@qq.com

七禾科技中心负责人:相升澳
电话:15068166275
Email:1573338006@qq.com

七禾产业中心负责人:洪周璐
电话:15179330356

七禾财富管理中心
电话:13732204374(微信同号)
电话:18657157586(微信同号)

七禾网微信公众号

七禾网APP安卓&鸿蒙

七禾网APP苹果

沈良宏观

七禾调研

价值投资君

© 七禾网 浙ICP备09012462号-1 浙公网安备 33010802010119号 增值电信业务经营许可证[浙B2-20110481] 广播电视节目制作经营许可证[浙字第05637号]

认证联盟

技术支持 本网法律顾问 曲峰律师 余枫梧律师 广告合作 关于我们 郑重声明 业务公告

中期协“期媒投教联盟”成员 、 中期协“金融科技委员会”委员单位