设为首页 | 加入收藏 | 今天是2026年03月18日 星期三

聚合智慧 | 升华财富
产业智库服务平台

值得一看
七禾网首页 >> 产业调研报告

【产区现状】物候条件整体表现良好,新一轮割胶周期即将到来

最新高手视频! 七禾网 时间:2026-03-18 15:29:20 来源:卓创资讯橡胶产业观察

报告品种橡胶


原文链接:https://mp.weixin.qq.com/s/Dp4yfrTSnbMDCAcdytSeGA?scene=1&click_id=8


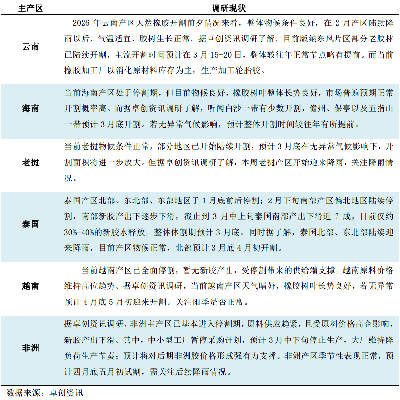
【导语】每年3月中下旬起,云南产区率先进入试割阶段,标志着新一轮天然橡胶割胶周期将陆续启动。在2026年开割前夕,据卓创资讯调研,当前各主要产区整体物候条件表现良好,部分区域已出现零星试割现象。综合来看,产区顺利开割的概率较大,整体节奏有望早于正常年份。


物候条件整体表现良好新一轮割胶周期即将到来


4月份开始,自中国的云南、海南产区开始全球天然橡胶主要产地陆续进入新一轮割胶季,新胶上量逐渐对市场产生影响。尤其是截止到目前来看,今年产区物候条件整体正常,个别地区已有少量开割,各产区顺利开割预期较高。



据卓创资讯调研了解,当前各主要产区整体物候条件表现良好,部分区域已出现零星试割现象。目前各产区整体情况如下:



综合来看,根据对国内主要产区的最新调研情况来看,今年产区气候条件整体表现正常,橡胶树物候发育良好,生长态势较为理想。随着新一轮割胶周期的临近,各产区普遍具备顺利开割的基础条件。从供给端驱动因素来看,当前各产区原料收购价格维持相对高位,对胶农割胶积极性形成一定支撑;若后续市场价格走势持续向好,部分区域存在提前开割的可能性。综合判断,未来市场对新胶供应增长的预期或将逐步升温,需重点关注割胶初期主产区的实际天气情况及开割节奏。


七禾带你去调研,最新调研活动请扫码咨询


更多调研报告、调研活动请扫码了解

【免责声明】本文仅代表作者本人观点,与本网站无关。本网站对文中陈述、观点判断保持中立,不对所包含内容的准确性、可靠性或完整性提供任何明示或暗示的保证。请读者仅作参考,并请自行承担全部责任。

本网站凡是注明“来源:七禾网”的文章均为七禾网 www.7hcn.com版权所有,相关网站或媒体若要转载须经七禾网同意0571-88212938,并注明出处。若本网站相关内容涉及到其他媒体或公司的版权,请联系0571-88212938,我们将及时调整或删除。

联系我们

七禾研究中心负责人:翁建平
电话:0571-88212938
Email:57124514@qq.com

七禾科技中心负责人:相升澳
电话:15068166275
Email:1573338006@qq.com

七禾产业中心负责人:洪周璐
电话:15179330356

七禾财富管理中心
电话:13732204374(微信同号)
电话:18657157586(微信同号)

七禾网微信公众号

七禾网APP安卓&鸿蒙

七禾网APP苹果

沈良宏观

七禾调研

价值投资君

© 七禾网 浙ICP备09012462号-1 浙公网安备 33010802010119号 增值电信业务经营许可证[浙B2-20110481] 广播电视节目制作经营许可证[浙字第05637号]

认证联盟

技术支持 本网法律顾问 曲峰律师 余枫梧律师 广告合作 关于我们 郑重声明 业务公告

中期协“期媒投教联盟”成员 、 中期协“金融科技委员会”委员单位