设为首页 | 加入收藏 | 今天是2025年12月02日 星期二

聚合智慧 | 升华财富
产业智库服务平台

值得一看
七禾网首页 >> 快讯要闻

新湖期货启动上市辅导 这些期货、期权合约公开征求意见

最新高手视频! 七禾网 时间:2020-05-25 09:19:20 来源:券商中国

继夜盘交易恢复、生猪期货获批后,期货业最新又来一批好消息。


券商中国记者获悉,新湖期货上月完成股改后已火速启动上市辅导。此外商品期货期权市场即将迎来多个新品种,低硫燃料油期货合约及规则,铝、锌期权合约公开征求意见。


新湖期货启动上市辅导


5月21日,上海证监局官网公示了新湖期货股份有限公司(简称新湖期货)辅导备案基本情况表。



据上海证监局公示信息,新湖期货辅导机构为海通证券,辅导协议签署时间为5月15日。本次辅导时间将不少于3个月。值得注意的是,新湖期货刚刚完成股改,4月29日对工商信息进行了变更,企业类型由“其他有限责任公司”变为“其他股份有限公司(非上市)”。


据了解,新湖期货成立于1995年,净资本8亿多元,由浙江新湖集团股份有限公司控股,拥有500多名员工,在全国设有26家分支机构。新湖期货为中国期货业协会副会长单位、上海期货同业公会监事长单位、大连商品交易所监事单位、郑州商品交易所理事单位等。新湖期货是大连商品交易所、郑州商品交易所、上海期货交易所、上海国际能源交易中心会员,中国金融期货交易所全面结算会员。


新湖期货第一大股东为“杭州兴和投资发展有限公司”,持股比例为54%。新湖期货实控人为黄伟,其合计出资占比高达91.67%,黄伟现任新湖控股有限公司董事长。新湖期货董事长马文胜期货业从业资历丰富,原任中国国际期货经纪有限公司总裁,兼任上海期货交易所理事、曾任中国期货业协会兼职副会长。在业内,新湖期货以各类产业服务为主要特色。



低硫燃料油期货进入上市前冲刺


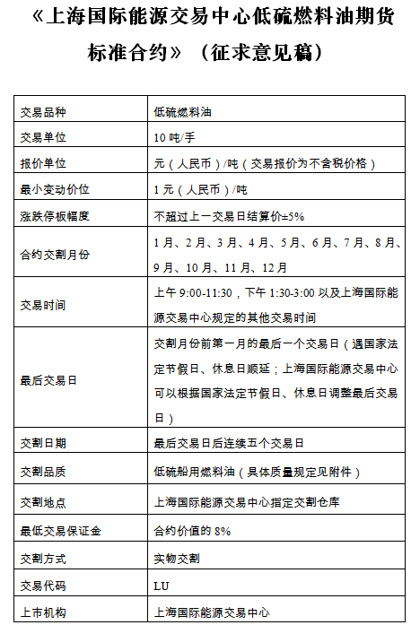
5月22日,上海国际能源交易中心(下称上期能源)发布公告,就低硫燃料油等期货合约及相关规则公开征求意见。业内人士预计,在相关工作进行完毕后,低硫燃料油期货很快就将正式上市。


据悉,此次公开征求意见的包括《上海国际能源交易中心低硫燃料油期货标准合约》以及《上海国际能源交易中心交易细则》、《上海国际能源交易中心交割细则》、《上海国际能源交易中心风险控制管理细则》等3个实施细则修订案。


低硫燃料油期货合约将继续沿用上期能源“国际平台、净价交易、保税交割、人民币计价”的交易模式,全面引入境外交易者。根据此次公布的低硫燃料油期货合约(征求意见稿),低硫燃料油期货合约交易单位为10吨/手,最小变动价位为1元/吨,涨跌停板幅度为不超过上一交易日结算价±5%,最低交易保证金为合约价值的8%,交割单位为10吨,合约月份为1-12月。



与上期所燃料油期货合约相比,上期能源低硫燃料油期货合约在交割品级、质量标准、运行不同阶段的持仓限额、标准仓单有效期、交易代码等方面均存在差异。


据介绍,在上期能源现有业务规则框架下,随着低硫燃料油期货合约的引入,规则层面的修订主要体现在四个方面:


一是新上市合约及附件;


二是《交易细则》中新增一章,为低硫燃料油期货的套保和套利;


三是《交割细则》中新增一章,为低硫燃料油期货的交割,涉及入、出库规定,交割品管理、标准仓单有效期等;


四是《风险管理细则》中新增一章,为低硫燃料油期货的风控参数。


此外,为了提高对原油交割仓库的科学管理和风险应对能力,上期能源在《交割细则》中还修订了关于原油入库申报押金的规定。


上期所相关负责人表示,低硫燃料油期货合约的推出,将丰富相关行业的期货工具,更好地满足产业链企业的风险管理需求,并有助于构建清洁低碳、安全高效的能源体系。


上期所就铝、锌期权合约公开征求意见


同样是5月22日,上海期货交易所(下称上期所)发布公告,就《上海期货交易所铝期货期权合约》和《上海期货交易所锌期货期权合约》公开征求意见。


根据此次公布的合约(征求意见稿),铝期权合约月份为最近两个连续月份合约,其后月份在标的期货合约结算后持仓量达到一定数值之后的第二个交易日挂牌,具体数值交易所另行发布;交易单位为1手铝期货合约;最小变动价位为1元/吨;涨跌停板幅度与铝期货合约涨跌停板幅度相同;行权价格覆盖铝期货合约上一交易日结算价上下浮动1.5倍当日涨跌停板幅度对应的价格范围。行权价格≤10000元/吨,行权价格间距为50元/吨;10000元/吨<行权价格≤20000元/吨,行权价格间距为100元/吨;行权价格>20000元/吨,行权价格间距为200元/吨。行权方式为美式,即买方可以在到期日前任一交易日的交易时间提交行权申请,到期日买方可以在15:30之前提交行权申请、放弃申请。


锌期权合约月份同样为最近两个连续月份合约,其后月份在标的期货合约结算后持仓量达到一定数值之后的第二个交易日挂牌,具体数值交易所另行发布;交易单位为1手锌期货合约;最小变动价位为1元/吨;涨跌停板幅度与锌期货合约涨跌停板幅度相同;行权价格覆盖标的期货合约上一交易日结算价上下浮动1.5倍当日涨跌停板幅度对应的价格范围。行权价格≤10000元/吨,行权价格间距为100元/吨;10000元/吨<行权价格≤25000元/吨,行权价格间距为200元/吨;行权价格>25000元/吨,行权价格间距为500元/吨。行权方式同样为美式。


上期所相关负责人表示,铝期权、锌期权是铝期货、锌期货的有效补充,将提高有色企业风险管理的灵活性,进一步增强有色企业的竞争力,完善铝、锌期货市场价格形成机制,提升我国铝、锌期货市场的影响力。上期所将根据公开征求意见情况,完善铝期权和锌期权合约。





责任编辑:刘文强

【免责声明】本文仅代表作者本人观点,与本网站无关。本网站对文中陈述、观点判断保持中立,不对所包含内容的准确性、可靠性或完整性提供任何明示或暗示的保证。请读者仅作参考,并请自行承担全部责任。

本网站凡是注明“来源:七禾网”的文章均为七禾网 www.7hcn.com版权所有,相关网站或媒体若要转载须经七禾网同意0571-88212938,并注明出处。若本网站相关内容涉及到其他媒体或公司的版权,请联系0571-88212938,我们将及时调整或删除。

联系我们

七禾研究中心负责人:翁建平
电话:0571-88212938
Email:57124514@qq.com

七禾科技中心负责人:相升澳
电话:15068166275
Email:1573338006@qq.com

七禾产业中心负责人:洪周璐
电话:15179330356

七禾财富管理中心
电话:13732204374(微信同号)
电话:18657157586(微信同号)

七禾网

沈良宏观

七禾调研

价值投资君

七禾网APP安卓&鸿蒙

七禾网APP苹果

七禾网投顾平台

傅海棠自媒体

沈良自媒体

© 七禾网 浙ICP备09012462号-1 浙公网安备 33010802010119号 增值电信业务经营许可证[浙B2-20110481] 广播电视节目制作经营许可证[浙字第05637号]

认证联盟

技术支持 本网法律顾问 曲峰律师 余枫梧律师 广告合作 关于我们 郑重声明 业务公告

中期协“期媒投教联盟”成员 、 中期协“金融科技委员会”委员单位