设为首页 | 加入收藏 | 今天是2025年11月19日 星期三

聚合智慧 | 升华财富
产业智库服务平台

值得一看
七禾网首页 >> 产业调研报告

Mysteel调研:高铜价弱需求,铜管企业出现产能闲置

最新高手视频! 七禾网 时间:2025-11-19 15:21:56 来源:我的钢铁网

报告品种


原文链接:https://mp.weixin.qq.com/s/Ux_9w90pn6zchopNWGqI3Q


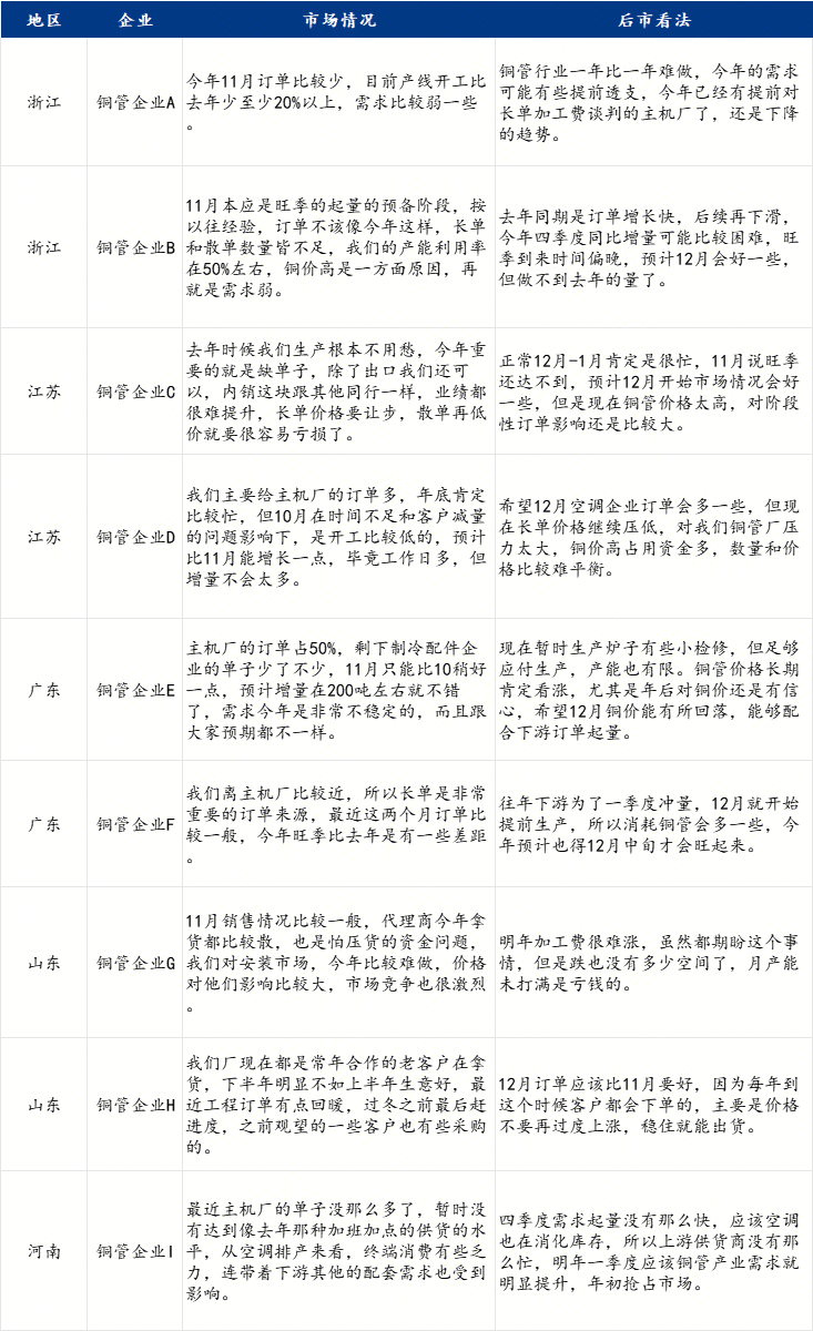
近期铜管市场整体呈现价格震荡下行与需求持续疲软的双重特征,尽管处于传统消费旺季的尾声,但市场并未表现出往年的活跃态势,反而在多重因素影响下显得动能不足。一方面,铜管价格受电解铜成本支撑减弱影响出现明显下调,另一方面,下游核心应用领域如空调制造业的需求不及预期,导致铜管生产企业订单不足,产能利用率同比下滑10%-15%。当下铜管企业运行情况如何?年末收官企业信心是否充足?为此Mysteel调研了铜管各主产区具有代表性的各家企业,了解市场实际情况,汇总如下:


数据来源:Mysteel


从各地区企业反馈来看,订单普遍不足的现象十分明显。浙江铜管企业反映今年11月订单比较少,目前产线开工比去年少至少20%以上,而江苏铜管企业则直言去年时候我们生产根本不用愁,今年重要的就是缺单子。这种普遍性的订单下滑反映出当前市场需求端的整体疲软。


由于铜管价格的波动主要受到电解铜原料和加工费的双重影响,调研企业反馈,高铜价助推了铜管成品价格,对需求的抑制作用十分明显,尤其经销商的资金不足、库存风险等问题日益凸显。长单加工费方面,近期空调企业陆续开始招标,内螺纹铜管已有继续降价的情况出现,这种加工费下行的趋势直接压缩了铜管企业的利润空间,对企业经营造成更大压力,企业处在价格与销量之间艰难权衡的困境,同时渠道商又同样面临资金压力,更倾向于快进快出的经营策略。


从短期来看,铜管市场预期偏向12月出现季节性反弹,多数铜管企业对12月市场抱有期待,但预期较为理性,价格方面将继续维持宽幅震荡格局,难有趋势性行情。年末市场需求期待回升,铜管企业的关注点将更多集中在如何提高产能释放和生产经营利润等方面,下游经销商则是注重库存水平和控制风险上。中长期来讲,铜管企业应着手调整客户结构,积极布局新兴领域,拓展海外市场。


七禾带你去调研,最新调研活动请扫码咨询


更多调研报告、调研活动请扫码了解

【免责声明】本文仅代表作者本人观点,与本网站无关。本网站对文中陈述、观点判断保持中立,不对所包含内容的准确性、可靠性或完整性提供任何明示或暗示的保证。请读者仅作参考,并请自行承担全部责任。

本网站凡是注明“来源:七禾网”的文章均为七禾网 www.7hcn.com版权所有,相关网站或媒体若要转载须经七禾网同意0571-88212938,并注明出处。若本网站相关内容涉及到其他媒体或公司的版权,请联系0571-88212938,我们将及时调整或删除。

联系我们

七禾研究中心负责人:翁建平
电话:0571-88212938
Email:57124514@qq.com

七禾科技中心负责人:相升澳
电话:15068166275
Email:1573338006@qq.com

七禾产业中心负责人:洪周璐
电话:15179330356

七禾财富管理中心
电话:13732204374(微信同号)
电话:18657157586(微信同号)

七禾网

沈良宏观

七禾调研

价值投资君

七禾网APP安卓&鸿蒙

七禾网APP苹果

七禾网投顾平台

傅海棠自媒体

沈良自媒体

© 七禾网 浙ICP备09012462号-1 浙公网安备 33010802010119号 增值电信业务经营许可证[浙B2-20110481] 广播电视节目制作经营许可证[浙字第05637号]

认证联盟

技术支持 本网法律顾问 曲峰律师 余枫梧律师 广告合作 关于我们 郑重声明 业务公告

中期协“期媒投教联盟”成员 、 中期协“金融科技委员会”委员单位