设为首页 | 加入收藏 | 今天是2026年04月25日 星期六

聚合智慧 | 升华财富
产业智库服务平台

值得一看
七禾网首页 >> 产业调研报告

广州钢绞线分析:房地产筑底阶段,需求维持复苏,钢价尚存信心

最新高手视频! 七禾网 时间:2026-04-23 15:06:51 来源:卓创钢铁

报告品种:螺纹钢


原文链接:https://mp.weixin.qq.com/s/2NvuHB53rk7WACShYBZBxg


1钢绞线价格情况单位:元/


1近年来广州市场钢价线价格走势



从上表数据显示钢绞线最高点与最低点均呈现阶梯下降趋势,具体来看:


广西宝畅联达系:2023年与2022年最高点相差8102024年与2023年最高点相差3802025年与2024年最高点相差6902026年与2025年最高点相差300


天津瑞通系:2023年与2022年最高点相差8102024年与2023年最高点相差3802025年与2024年最高点相差7802026年与2025年最高点相差150


河南恒星系:2023年与2022年最低点相差4602024年与2023年最低点相差4002025年与2024年最低点相差2002026年与2025年最低点相差100


澳森金属系:2023年与2022年最低点相差3902024年与2023年最低点相差4802025年与2024年最低点相差1402026年与2025年最低点相差50


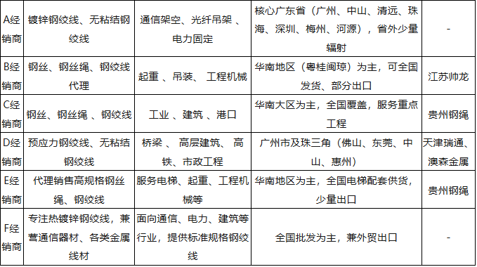
2广州地区钢绞线企业概述


2广州地区钢绞线企业概述



广州地区以电力、通信用绞线为主,预应力钢绞线产能极少,广州企业在目前广州本土生产商较少,且多以分销外地品牌为主。广东全省钢绞线产能占全国约4%~5%,华南地区以广东为主。


具体来看本地钢绞线情况以建筑预应力钢绞线为例来说:现如今全国大型企业占据超半数以上,约占55%比如贵州钢绳、银龙、瑞通、澳森、广西宝畅联达、河南恒星、昆明开天、湘钢金属、江苏帅龙;广东本地企业分销与现货约占10%;其它中小型贸易约占35%左右。


A企业:目前企业经营产品不定,根据客户需求,可以调货。


B企业:目前经销江苏帅龙品牌的产品,对订单的规格、数量比较敏感,关注度比较高,自身企业代理规模一般。


C企业:目前经销贵州钢绳品牌的产品,只有一个品牌,是分销公司。


3下游企业


3房地产开发投资增速单位:%



房地产方面,一季度全国新建商品房销售面积为1.95亿平米,同比下降10.4%,销售额1.73万亿元,同比下降16.7%,降幅较1-2月均有所收窄。一季度房地产开发投资同比下降11.2%,新开工面积同比下降20.3%,开工降幅较1-2月收窄2.8个百分点。


整体来看,随着春节后需求释放、核心城市优质项目集中入市及营销力度加大,3月以来市场销售出现边际改善,4月上半月北京、上海等核心城市楼市修复延续。受2025年市场热度逐季回落的基数效应影响,今年新房成交同比降幅有望逐步收窄,但整体市场仍处于筑底期,分化特征预计将持续深化。4月市场修复的延续性尤为关键,若核心城市热度能够保持,将有助于改善市场预期,为全年市场平稳运行奠定更好基础。


此外,广东地区楼市推出量身定制的措施,为楼市添砖加瓦:


4广东8城公积金政策最新调整



4近期行情走势


宏观方面:一季度各项经济数据出炉,消息面利好,提振业内信心;美联储政策窗口期,政策预期分歧加剧市场焦虑,通胀反弹叠加政策博弈,全球资产迎定价重构。


需求方面:现阶段处于传统银四旺季,当前市场陆续复苏,市场开工情况良好。五一假期逼近,存在节前补库需求,但今年价格处于近几年来相对较低水平,十五五新开局制造业内需扩大,存在预期,但落地实施需要一个过程。


成本方面:铁矿石供应偏强的预期暂时不变,铁水产量延续季节性增加,目前尚存利润空间,预计铁水高位小幅波动,需求短期对价格有托底作用。焦炭方面,第二轮提涨落地,焦企库存低位微降,部分地区运输受限小幅累库,港口库存承压。


综上所述,成本支撑偏强,银四需求逐步复苏,成本宏观尚存信心,短期内钢绞线在现有局面上震荡上扬为主。


七禾带你去调研,最新调研活动请扫码咨询


更多调研报告、调研活动请扫码了解

【免责声明】本文仅代表作者本人观点,与本网站无关。本网站对文中陈述、观点判断保持中立,不对所包含内容的准确性、可靠性或完整性提供任何明示或暗示的保证。请读者仅作参考,并请自行承担全部责任。

本网站凡是注明“来源:七禾网”的文章均为七禾网 www.7hcn.com版权所有,相关网站或媒体若要转载须经七禾网同意0571-88212938,并注明出处。若本网站相关内容涉及到其他媒体或公司的版权,请联系0571-88212938,我们将及时调整或删除。

联系我们

七禾研究中心负责人:翁建平
电话:0571-88212938
Email:57124514@qq.com

七禾科技中心负责人:相升澳
电话:15068166275
Email:1573338006@qq.com

七禾产业中心负责人:洪周璐
电话:15179330356

七禾财富管理中心
电话:13732204374(微信同号)
电话:18657157586(微信同号)

七禾网微信公众号

七禾网APP安卓&鸿蒙

七禾网APP苹果

沈良宏观

七禾调研

价值投资君

© 七禾网 浙ICP备09012462号-1 浙公网安备 33010802010119号 增值电信业务经营许可证[浙B2-20110481] 广播电视节目制作经营许可证[浙字第05637号]

认证联盟

技术支持 本网法律顾问 曲峰律师 余枫梧律师 广告合作 关于我们 郑重声明 业务公告

中期协“期媒投教联盟”成员 、 中期协“金融科技委员会”委员单位