设为首页 | 加入收藏 | 今天是2026年05月20日 星期三

聚合智慧 | 升华财富
产业智库服务平台

值得一看
七禾网首页 >> 投资视角 >> 产业研究

美伊停火前的最后一战或在清明,原油节奏如何把握?

最新高手视频! 七禾网 时间:2026-04-03 10:23:07 来源:正信期货 作者:付馨苇

美伊冲突进入僵持阶段,关注4月军事行动结束的预期窗口


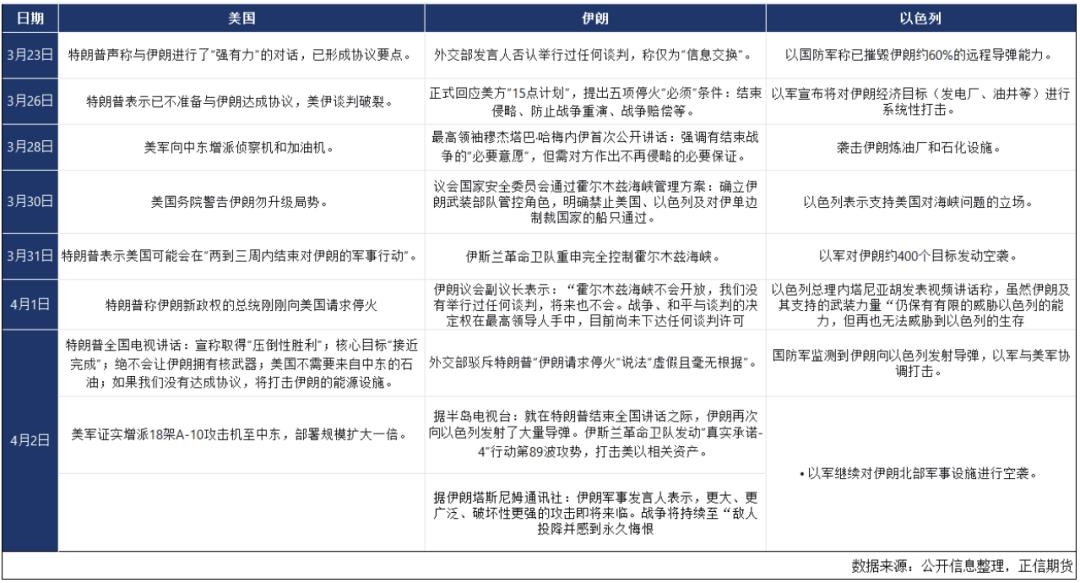
自2026年2月28日美以伊战争爆发以来,这场冲突已进入到互相消耗、疑似边打边谈的僵持阶段。双方针对霍尔木兹海峡是否解封,以及是否采取进一步升级的军事行动上态度反复,舆论战比发射的地面导弹还多,国际油价因此在也高位反复横跳。


美国方面,4月1日美国总统特朗普就美伊冲突发表了全国讲话,贯彻了其“赢学”理念,宣扬美军取得“压倒性胜利”的同时,又提出一套“边打边谈”的策略,并戏剧性地将霍尔木兹海峡的通行责任转嫁给其他国家。


伊朗则以海峡控制为核心筹码,学会了美国谈判前施压的精髓,对谈判不拒绝也不承认,也保留了武力威胁。在特朗普全国讲话后,美国时间进入凌晨时,伊朗军事发言人表示,更大、更广泛、破坏性更强的攻击即将来临,战争将持续至“敌人投降并感到永久悔恨。


以色列则是陷入对美国撤军的担忧,只一味的对伊朗不断进行攻击,同时采取精神胜利法。以色列总理内塔尼亚胡发表视频讲话称,虽然伊朗及其支持的武装力量“仍保有有限的威胁以色列的能力,但再也无法威胁到以色列的生存”。


目前来看三方诉求均很明确,但依旧无法调和,也暂未释放出新的破局变量。因此需要重点关注此前特朗普提到过的一些时间节点,最重要的是其对打击伊朗能源设施的最后通牒,以及其预期结束军事行动的时间表。“能源设施打击”的最后通牒经不断推迟后的最新时间定在4月6日,早于猜测的4月9日—4月19日结束军事行动的时间窗口。结合目前已有千名美军抵达中东,五角大楼考虑增派1万人地面部队,同时美国本周末将迎来耶稣受难日的3天假期,按照以往美国挑选规避影响股市的时间,爱提前发动军事袭击的特点,停战前的最后一次爆发或许就在国内清明节期间,因此节前空头持仓需谨慎,警惕去年清明节黑天鹅的再度发生。



全球原油供需缺口大幅下调,中期关注年中补库带来的机会


受到供应端的冲击,EIA的2026年3月报相较2月报大幅下调今年前三个季度以及全年原油的过剩量。EIA预计2026年全球石油供应量日均1.0704亿桶,需求量日均1.0517亿桶,日均过剩量达187万桶,较上月预测减少119万桶/日。二季度过剩量更是被下调至71万桶/日。


3—6月则恰好是炼厂开工大幅回升为年中消费旺季进行备货的时期,4月炼厂开工趋于稳定,但会在5月起再次开始加速,而成品油总需求则通常在6月初开始加速回升,因此需求端在5—6月具备一定旺季预期的支撑。据EIA截至2026年3月27日,美国成品油四周平均总需求环比上周逆季节性上升26.3万桶/日至2094.1万桶/日,同比去年高4.22%,成色较好。从库存来看,据Kpler数据,全球原油陆地库存自战争爆发起也已连续下滑,尤其目前欧洲区域库存处于较低水平。倘若战争真的结束,各国的战略储备此前也进行了一些消耗,航运恢复后的各国补库动作会为油价带来进一步支撑。


整体来看,目前全球原油供应过剩量类似2024年底和2025年初的水平,而当时WTI油价区间约在70—80美元/桶,SC约在550—650元/桶。而从去年同期的行情来看,国际油价也确在旺季来临前就止跌,以上价格区间或亦会成为今年年中油价的底部支撑。



后续交易思路总结


短期,地面作战亦或是说冲突进一步升级的可能性仍被保留,但从美国表态的边际变化能看出其期望结束战争的时间段也就在4月份,美国总统特朗普已多番表达其撤退的意愿,甚至声称让盟友自行解决运输石油的问题。而从时间节点梳理,地面战争的爆发恐在清明节前后,原油波动率仍存最后一舞的机会。因此节前空头持仓需谨慎,警惕黑天鹅的再度发生,而多头则可用买看跌对头寸进行保护。目前上海原油期货隐含波动率尽管已从最高点有所回落,但仍然高于俄乌冲突的最高值,油价则缺乏新的冲突因子来进一步突破新高,处于高位宽幅震荡的状态。若最终地面战争未爆发,或爆发后出现实质性停火,可关注做空波动率的机会。


中期,在战争结束后地缘溢价首先会回落,但全球原油供应过剩量已实质性减少,油价重心较战前抬升也成既定事实,且后续航运和产量的恢复均需要一定时间。在航运通畅后,5—6月也进入了全球石油旺季来临前的集中备货期,全球补库行为或为油价带来止跌企稳的动力。



责任编辑:七禾编辑

【免责声明】本文仅代表作者本人观点,与本网站无关。本网站对文中陈述、观点判断保持中立,不对所包含内容的准确性、可靠性或完整性提供任何明示或暗示的保证。请读者仅作参考,并请自行承担全部责任。

本网站凡是注明“来源:七禾网”的文章均为七禾网 www.7hcn.com版权所有,相关网站或媒体若要转载须经七禾网同意0571-88212938,并注明出处。若本网站相关内容涉及到其他媒体或公司的版权,请联系0571-88212938,我们将及时调整或删除。

联系我们

七禾研究中心负责人:翁建平
电话:0571-88212938
Email:57124514@qq.com

七禾科技中心负责人:相升澳
电话:15068166275
Email:1573338006@qq.com

七禾产业中心负责人:洪周璐
电话:15179330356

七禾财富管理中心
电话:13732204374(微信同号)
电话:18657157586(微信同号)

七禾网微信公众号

七禾网APP安卓&鸿蒙

七禾网APP苹果

沈良宏观

七禾调研

价值投资君

© 七禾网 浙ICP备09012462号-1 浙公网安备 33010802010119号 增值电信业务经营许可证[浙B2-20110481] 广播电视节目制作经营许可证[浙字第05637号]

认证联盟

技术支持 本网法律顾问 曲峰律师 余枫梧律师 广告合作 关于我们 郑重声明 业务公告

中期协“期媒投教联盟”成员 、 中期协“金融科技委员会”委员单位