设为首页 | 加入收藏 | 今天是2026年04月27日 星期一

聚合智慧 | 升华财富
产业智库服务平台

值得一看
七禾网首页 >> 期货股票期权专家

杨文虎:新品种铸造铝合金期货及期权即将上市

最新高手视频! 七禾网 时间:2025-05-16 17:13:20 来源:东航期货 作者:杨文虎

在全球经济格局不断演变以及有色金属市场持续发展的大背景下,期货市场作为重要的风险管理与价格发现平台,其新品种的推出往往备受瞩目。2025年4月25日,上海期货交易所发布公告,就铸造铝合金期货合约、期权合约和业务细则公开征求意见,这一举动标志着铸造铝合金期货的上市进程正式提上日程,我国金属类期货期权衍生品序列将迎来新成员,铝产业链风险管理体系也将迈向新的发展阶段。


一、合约介绍


上海期货交易所铸造铝合金期货合约(征求意见稿)如下:


数据来源:上海期货交易所,东航期货投资咨询部


二、交割标的及交割细则介绍


铸造铝合金是指将铝、铜、硅等合金配料熔炼后通过铸造工艺生成所需形状的毛坯或者零件的铝合金。铸造铝合金以废铝为主要生产原料,是我国再生铝产品的主要存在形式。常见的铸造铝合金牌号有383Y.3、AD12.1、A380、AlSi9Cu3(Fe)等,其中由于383Y.3和AD12.1化学成分接近,市场统称以上两个牌号为ADC12。ADC12是我国铸造铝合金现货市场占比超七成的主流牌号,也是上期所铸造铝合金期货的交割标的。


铸造铝合金期货合约具体交割单位及质量规定如下:


1、交割单位

铸造铝合金期货合约的交易单位为每手10吨,交割单位为每一标准仓单30吨,交割应当以每一标准仓单的整数倍交割。


2、质量规定

2.1、用于实物交割的铸造铝合金,化学成分应当符合GB/T8733-2016中383Y.3或者JISH2118:2006中AD12.1的规定,且符合以下规定:(1)铅含量不高于0.1%;(2)针孔度应当符合或者优于二级;(3)夹渣量应当满足K值≤0.2;(4)铸锭断口组织应致密,不应有熔渣及夹杂物。2.2、交割的铸造铝合金应当为锭。每锭重量为6KG±1KG。2.3、每一标准仓单的铸造铝合金,应当是交易所批准的注册品牌,应当附有质量证明书。2.4、每一标准仓单的铸造铝合金,应当是同一生产企业生产、同一牌号、同一注册商标、同一块形、同一包装数量(捆重近似)的商品组成,并且组成每一标准仓单的铸造铝合金生产日期应当不超过连续60日,且以最早日期作为该标准仓单的生产日期。2.5、铸造铝合金交割以净重进行计量。每一标准仓单的溢短不超过±3%,磅差不超过±0.1%。2.6、标准仓单应当由交易所交割仓库按规定验收合格后出具。


3、交易所认可的生产企业和注册品牌用于实物交割的铸造铝合金,应当是在交易所注册的品牌。具体的注册品牌和升贴水标准,由交易所另行规定并公告。


4、交割仓库由交易所另行公告,异地交割仓库升贴水标准由交易所规定并公告。


三、铸造铝合金产业链介绍


数据来源:东航期货投资咨询部铸


造铝合金产业链覆盖从废料回收到终端应用的完整链条,核心环节可分为原料供应、中游制造、下游应用三部分。


3.1原料供应


铸造铝合金的原料供应企业主要包括废铝回收企业、铝制品生产企业、废铝贸易企业等。我国废铝供应以国内回收为主,进口废料为辅,国内方面以旧料为主,新料为辅。中国废铝回收行业主要由大型综合性回收处理企业和中小型区域性回收商构成。2023年,大型企业的市场份额占比约为60%,中小型企业占40%。华东地区是中国废铝回收产业最为集中的区域,2024年该地区的废铝回收量占全国总量的33%,西南地区占比为25%。华南和华北地区分别贡献了15%和13%的回收量,其他地区合计约占14%。未来两年,西南地区的废铝回收量预计仍将显著增长。


数据来源:公开资料整理,东航期货投资咨询部


3.2中游制造


铸造铝合金的生产企业常被称为再生铝厂,铸造铝合金主要用于生产压铸件或者铸造件等。据中国有色金属工业协会,2024年,我国铸造铝合金产能约为1300万吨,产量为620万吨,产量全球占比26.2%,规模以上生产企业129家。


数据来源:同花顺,东航期货投资咨询部


3.3下游应用


铸造铝合金下游应用企业多为压铸厂、汽车零部件厂或者汽车整车厂等。2024年我国铸造铝合金表观消费量约为673万吨,约合1300亿元。随着汽车轻量化和新能源汽车的持续发展,对高性能铝合金的需求将不断增加。2024年我国铸造铝合金终端需求分布呈现“汽车主导、多元增长”的格局,交通运输(尤其是新能源汽车)仍是最大消费领域,建筑、电力电子等领域需求结构加速升级。


数据来源:公开资料整理,东航期货投资咨询部


3.4铸造铝合金成本结构


ADC12的成本构成核心要素从元素结构上来看为铝,硅以及铜。其中铝为废铝,是ADC12生产的主要原料,在成本中的占比88%-92%,因此废铝的价格直接影响到了铝合金。ADC12中硅和铜为辅料,用于调整合金成分,其中硅在成本中的占比约为3%-5%,而铜由于废铝本身含有铜元素,其成本通常已经隐含在废铝的采购成本中,所以无需单独计算。但若铜价大幅上涨,废铝含铜部分的价值提升,也有可能推高废铝采购成本,从而间接影响ADC12成本。人工和能源成本通常在成本中变化幅度不大,占比约为3%-5%。因此,铸造铝合金的理论成本=废铝×0.9+工业硅×0.04+人力和能源固定成本。


数据来源:同花顺,东航期货投资咨询部


铸造铝合金价格与原铝价格通常具有高度相关性,两者相关系数超过0.9。通常情况下,两者价差区间在±10%区间内波动。上海期货交易所铸造铝合金期货的推出,将与沪铝期货形成套利通道。


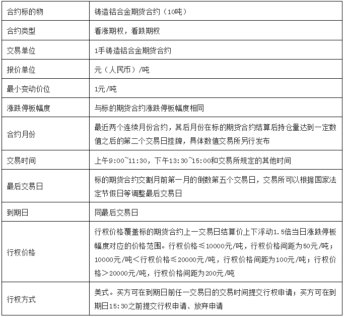
四、铸造铝合金期权合约介绍


上海期货交易所铸造铝合金期货期权合约(征求意见稿)如下:


表2

数据来源:上海期货交易所,东航期货投资咨询部


铸造铝合金期货期权合约以铸造铝合金期货合约为基础,设计思路与已上市有色金属期权合约的设计思路保持一致。合约标的物为铸造铝合金期货合约,交易单位为1手铸造铝合金期货合约,最小变动价位为1元/吨,报价单位和涨跌停板幅度与标的铸造铝合金期货合约的报价单位和涨跌停板幅度相同。合约类型包括看涨期权和看跌期权,行权方式为美式,买方可在到期日前任一交易日的交易时间提交行权申请,买方可在到期日15:30之前提交行权申请、放弃申请。行权价格覆盖标的期货合约上一交易日结算价上下浮动1.5倍当日涨跌停板幅度对应的价格范围,行权价格≤10000元/吨,行权价格间距为50元/吨;10000元/吨<行权价格≤20000元/吨,行权价格间距为100元/吨;行权价格>20000元/吨,行权价格间距为200元/吨。


五、市场展望


参考近年来部分期货新品种上市交易时间轴,从合约征求意见稿公布至最终挂牌交易,大约需耗时1-2个月。在铸造铝合金期货上市后,市场参与主体将进一步丰富,期货市场的价格发现和风险管理功能也将得到有效发挥,并促进铸造铝合金市场的规范化和标准化发展。对于投资者而言,铸造铝合金期货的上市提供了新的投资品种和投资机会,丰富了投资组合。当然,投资者在参与过程中,也需要充分了解合约规则、市场风险等因素,并合理制定投资策略。

责任编辑:七禾小编

【免责声明】本文仅代表作者本人观点,与本网站无关。本网站对文中陈述、观点判断保持中立,不对所包含内容的准确性、可靠性或完整性提供任何明示或暗示的保证。请读者仅作参考,并请自行承担全部责任。

本网站凡是注明“来源:七禾网”的文章均为七禾网 www.7hcn.com版权所有,相关网站或媒体若要转载须经七禾网同意0571-88212938,并注明出处。若本网站相关内容涉及到其他媒体或公司的版权,请联系0571-88212938,我们将及时调整或删除。

联系我们

七禾研究中心负责人:翁建平
电话:0571-88212938
Email:57124514@qq.com

七禾科技中心负责人:相升澳
电话:15068166275
Email:1573338006@qq.com

七禾产业中心负责人:洪周璐
电话:15179330356

七禾财富管理中心
电话:13732204374(微信同号)
电话:18657157586(微信同号)

七禾网微信公众号

七禾网APP安卓&鸿蒙

七禾网APP苹果

沈良宏观

七禾调研

价值投资君

© 七禾网 浙ICP备09012462号-1 浙公网安备 33010802010119号 增值电信业务经营许可证[浙B2-20110481] 广播电视节目制作经营许可证[浙字第05637号]

认证联盟

技术支持 本网法律顾问 曲峰律师 余枫梧律师 广告合作 关于我们 郑重声明 业务公告

中期协“期媒投教联盟”成员 、 中期协“金融科技委员会”委员单位