
网贷行业的暴雷一旦开始,就不知何时结束。在7月218家平台停业及出现提现困难等问题之后,8月的“雷”也在悄悄逼近。
近900亿平台逾期
在网贷行业雷声滚滚的7月最后一天,关于草根投资“人去楼空”的消息开始在网上传开,昨日上午,基金君致电草根投资官网客服,发现电话已无人接听,直至昨日晚间,草根投资的一纸公告才将事情讲了个明白。
先来简要复盘下草根投资逾期事件的全过程。
7月31日深夜:有投资者爆料称,草根投资趁夜全员解散,大批员工连夜搬东西;
8月1日上午:大批草根投资的投资者聚集到其在杭州市余杭区梦想小镇的办公地址索要说法,接近中午时分,草根投资创始人兼董事长金忠栲现身与投资人见面,并向投资人表示,不会跑路或者清盘,在考虑哪些企业将进行展期。
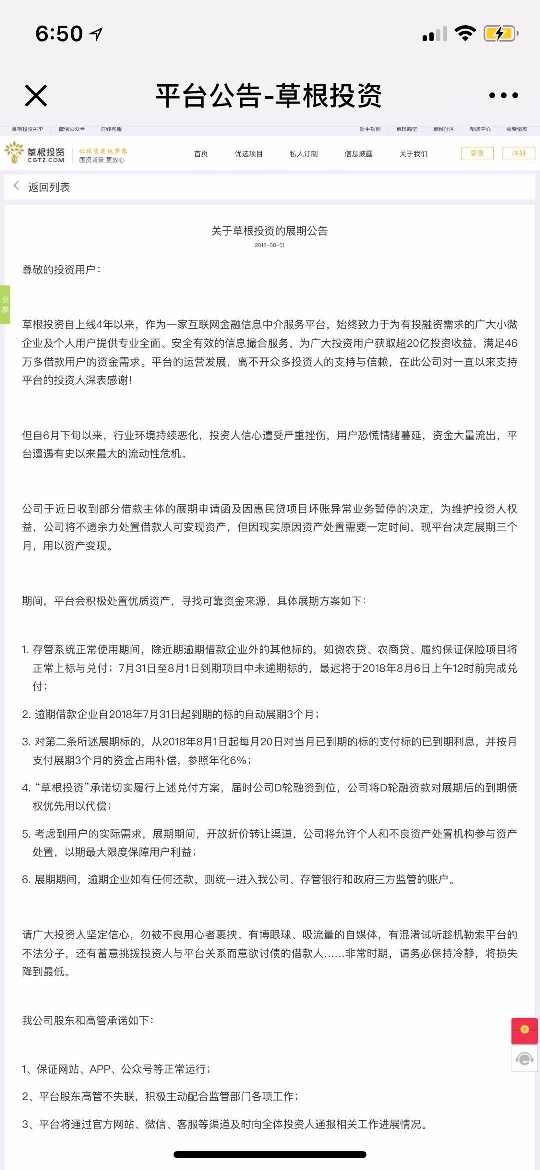
8月1日傍晚:草根投资发布展期公告,宣布展期三个月,并给出兑付方案。
仅仅一天的时间,这家集齐了风投系、国资系、上市系背景的p2p平台就此从“神坛”跌落。
而就在6天前,草根投资还推出了“爆款年标”,年化收益达15.6%,并且奖励净增投资350万元以上者28888元;17天前扬言欲借壳登陆港股;50天前,草根投资刚完成23亿元D轮融资。
“企业预警通”数据显示,草根投资运营主体为浙江草根网络科技有限公司,2014年3月正式上线,注册资本2亿元,法定代表人为金忠栲,其持股比例为56.10%,是第一大股东。与广州基金存在关联的广州汇垠沃丰投资合伙企业(有限合伙)持股21%,金忠栲控制的拉萨美格投资合伙企业(有限合伙)持股18%,顺为资本旗下拉萨经济技术开发区顺盈投资有限公司持股4%。

平台官网信息显示,截至2018年8月1日,平台投资总额862亿元,累计注册用户904万人,由中国建设银行浙江省分行存管。
在目前暴雷的多家网贷平台中,近900亿的成交规模确实不多见,这也让草根投资成为投之家暴雷之后,又一家备受关注的p2p平台。
根据现场投资者说法,草根投资办公现场已经没有工作人员,但有特勤人员在维护现场秩序,同时余杭区仓前派出所的人员也在收集投资人所填写的资料,目前还没有经侦介入。在维权群里,投资者们已经炸开了锅。有投资者表示,“投了500万刚提100万,剩下的提不出来”......有人觉得被欺骗,“不是顺为资本投资的吗”,还有人在苦恼,“我投了6000,还想着等取出来,带女朋友去旅游呢”,让人哭笑不得。

草根投资2018年二季度运营报告显示,2018年二季度,累计投资额为51.63亿元,其中92%的投资额分布在一个月以上的项目,人均投资金额7.8万。而根据第二季度在投金额分布图可以看出,30%以上的投资者投资金额超过50万元,其次是20万-50万,比例为26%。可以看出,第二季度超过一半的用户在草根投资上的投资金额至少在20万元以上。

让人唏嘘的是,根据草根投资对用户的画像检测,超过60%的投资者是70后和80后,其中80后占比最高,达40%。
董事长现身用D轮融资款代偿到期债权?
昨日上午11点左右,草根投资创始人兼董事长金忠栲现身与投资人见面,并向投资人表示,不会跑路或者清盘,平台接下来会对核心企业展期,因为觉得他们是有能力在未来三个月的时间完成兑付。
而在当日傍晚的展期公告中,草根投资正式宣布展期三个月,其在公告里表示,公司近日收到部分借款主体的展期申请函及因惠民贷项目坏账异常业务暂停的决定,为维护投资人权益,公司将不遗余力处置借款人可变现资产,但因现实原因资产处置需要一定时间,现逾期借款企业自2018年7月31日起到期的标的自动展期3个月。

在其给出的展期方案里,有一条引起了基金君的注意,草根投资表示,届时公司D轮融资到位,公司将D轮融资款对展期后的到期债权优先用以代偿。
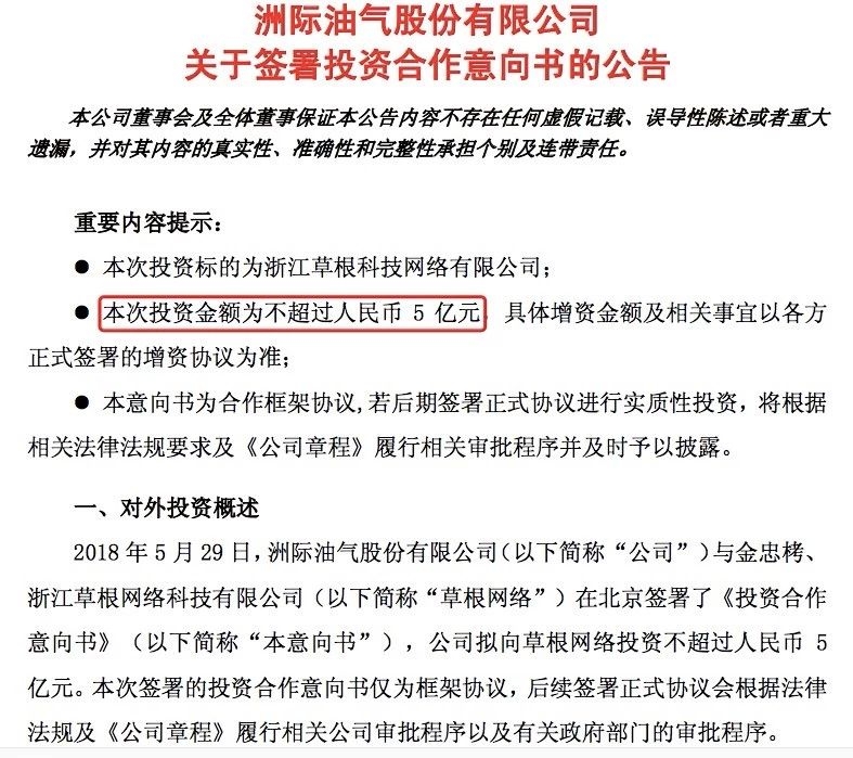
草根投资口中所指的D轮融资发生在6月份,领投方是上市公司洲际油气,洲际油气下设产业基金及众多老股东参与了跟投,总融资额高达23亿元。但是,这笔融资却收到了来自上市公司的打脸。
洲际油气昨日晚间在接受证券时报·e公司记者采访时表示,“我们5月29日的相关公告仅陈述了5亿元的投资意向,尚需对标的公司进行深入的尽职调查。后续我们未收到该事项相关进展的告知,亦未发布相关进展公告。”
基金君找到洲际油气在今年5月29日发布的合作意向书,内容显示,公司拟向草根网络投资不超过5亿元。在公告的下方风险提示区域写着:本意向书仅为意向性投资协议,公司尚需对标的公司法律、财务方面进行深入的尽职调查。

公告还披露了草根网络的财务状况,截至2018年3月,草根网络总资产为17.41亿元,净资产为16.97亿元,总负债为4431万元,实现营业收入1.29亿元,净利润为1.01亿元。
不仅D轮融资存疑,对于展期三个月的说法,投资者们分歧也较大,有的担心是不是缓兵之计,有的则选择耐心等待,相信平台。

各方紧急澄清“划清界线”
除了洲际油气澄清只签订投资意向之外,8月1日,多家机构和上市公司纷纷公告与草根投资“划清界线”。
广州人保财险:从未和草根进行合作
最早的是8月1日早晨,广州人保财险在其官方微信公众平台上发布一条澄清公告:从未和草根系列公司进行合作,草根投资是虚假宣传。

广州人保财险明确澄清,其从未与浙江草根投资有限公司、浙江草根网络科技有限公司等草根系列公司进行过合作,与草根投资之间不存在任何保险合同关系。
广州人保财险表示,“草根投资”的上述行为纯属虚假宣传,不仅误导消费者,且损害了其公司的合法权益。广州人保财险将密切关注事态的发展,并着手收集相关证据向有关公安机关报案,通过法律手段维护其公司权益。
广州基金:曾出资1万元参与投资
8月1日中午,广州基金也发出声明,称公司旗下参股企业曾出资1万元参与针对草根投资的一项投资,折合实际持有草根投资股份为0.000065%。

广州基金解释, 2016年4月,广州汇垠沃丰投资合伙企业(有限合伙)(下称“汇垠沃丰”)成立,广州汇垠澳丰股权投资基金管理有限公司(下称“汇垠澳丰”)作为GP出资1万元,持有汇垠沃丰0.001%的股份。
同年6月,汇垠沃丰向草根投资投资10亿元人民币,占股21.2766%,成为第二大股东。同期签订的《浙江草根网络科技有限公司增资扩股协议》及《浙江草根网络科技有限公司增资扩股协议之补充协议》约定,2019年草根投资必须上市。广州基金全资子公司汇垠天粤持有汇垠澳丰30.68%的股权,折合我司实际持有草根投资股份为0.000065%。
汇银控股集团:终止战略合作
随后,港股公司汇银控股集团(01178.HK)公告,2018年8月1日起公司终止与草根网络就战略合作协议磋商。终止后,公司与草根网络于战略合作协议项下所有责任将获解除。公告日期,公司与草根网络概无订立正式协议。

按照今年7月13日公告,汇银控股集团与浙江草根网络科技有限公司订立战略合作协议,双方将借助各自业务的实力,其中包括该公司已发展的传统贷款业务及草根网络在互联网金融综合服务平台产业领域多年积累的经验与优势,打造一流、国际领先的互联网金融综合服务平台。
值得注意的是,虽然战略合作已经终止,但就在合作公告披露前一天,汇银控股集团在7月12日曾发布公告,金忠栲获委任为执行董事、行政总裁兼战略发展委员会成员,自2018年7月12日起生效。8月1日更新的董事名单中,金忠栲的职位依旧不变。

而金忠栲正是草根投资法人和第一大股东。
借“上市”为由狂推爆款送红包
投资者开启“买买买”模式
虽然汇银控股8月1日公告称终止战略合作,但7月13日开始,草根投资便大力宣传“携手汇银控股,开启上市新征程”,并借上市为由,在7月16日至22日狂做爆款加息项目:30天标利率10.5%、60天标12%、90天标13%,吸引投资者买入。


在7月25日,草根投资又继续在另一个官方平台宣布,其获得的D轮融资的5亿元已全部到账,剩余资金也正在交付中,具体信息后期完成相应手续再度公示。并借“5亿到账,上市在即”为由,继续推出了加息爆款项目:1月标利率10.5%,2月标12%,3月标14.3%,半年标14.6%,一年标则高达15.6%。

同时,草根投资还不断发各种红包,吸引投资者加大投资,在维权群里,有人宣传,看到这么多活动,“要不是我没钱了,估计也会再买”。
