(券商2)手机开户流程说明
无需到券商/银行柜台,即可自主完成全部流程,实现超低手续费股票交易
以下二维码为万2.5开户通道
开户完成后将给您调整到万二手续费











PC端交易软件下载请点击下方网址http://www.dgzq.com.cn
办理银证转账(无需柜台办理):

通过网上银行(需开通网银)或电话银行(无需开通网银)简单操作,即可直接入金交易。
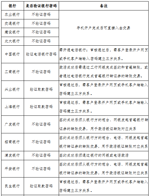
手机开户三方存管银行激活方式
一、需要验证密码的银行:
审核通过后,需要客户登陆手机开户端输入银行密码完成三方关系建立,可按照短信提示操作;
二、不需要验证密码的银行:
审核通过后直接激活账户,银行账户状态正常则不需客户再次登陆开户网页或手机开户端,具体可关注短信提示。部分银行需至网银签约或首笔转账需通过银行端操作,详见下表:
P7WE7%7B2(@7@2Z2.png)
开户咨询:15988820378(同微信号)
银证转账/入金/开户/交易等环节若有疑问,请拨打东莞证券热线: 95328
七禾网微信公众号 | 七禾网APP安卓&鸿蒙 | 七禾网APP苹果 | 沈良宏观 | 七禾调研 | 价值投资君 |
© 七禾网 浙ICP备09012462号-1 浙公网安备 33010802010119号 增值电信业务经营许可证[浙B2-20110481] 广播电视节目制作经营许可证[浙字第05637号]